防疫工作不存在能够走的捷径,都是实实在在的一条条规条准则。下面的这一份清单,是用来帮你把写在纸上的、张贴在墙上的,都转变为每天可以落地去执行的行为动作。
人员监督从进门开始
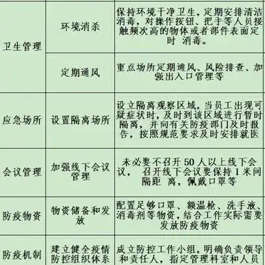
内部员工的健康管理,首先得把入口关给卡住。每天早晨,各科室要指定一名值班人员,用额温枪为全员测量体温,在8:40之前,要把登记表拍照,发送到行政群里。没有按时上报的部门,当天会被通报。口罩佩戴这事,不能只依靠自觉,前台要准备充足的独立包装外科口罩,凡是没戴口罩进门的,一律要补领,并登记姓名。
一户一档并非是做做样子 ,自2026年起始 ,单位会统一运用“粤省事”团队健康填报功能 ,员工每日上班时需扫码填录体温以及针对11类症状的情况 ,系统能够自动将异常人员标记为红色。核酸检测依据市卫健局2025年179号文件规定 ,全员检测结果务必要在检测之后的2小时之内上传至档案之中 ,涉及关键岗位成员需每周进行两次检测。
来访人员一个不落
进入大院是不被允许在外卖快递所有人员的,在东门岗亭的后边,有6组货架被设置,包裹会先被保安拿着500mg/L含氯消毒液喷壶逐个进行喷洒,在静置30分钟后,员工被通知去领取。生鲜食品是除外的,本人要被通知到岗亭进行当面交接。
2026年2月起,外部访客得在南门扫码登记,粤康码带星人员不论有没有核酸报告,一概不许进入主办公楼,即便确实存在业务往来,也得由接访部门派人到一楼会客区去接待,且全程都要佩戴口罩。
场所清洁不留死角
保洁公司定时开展两次全面消毒,一次是在每天的6点半,另一次是在13点。对电梯按钮、门把手、开水器按键这些高危部位,保洁员要随身携带75%酒精湿巾,每隔两小时擦拭一回,还要填写记录卡。在一楼大厅、食堂出入口铺设消毒地垫,每4小时喷洒一次消毒液。
那些重点场所,像会议室之类的,其通风有着严格规定。所有办公室都得在上午10点的时候开窗,进行空气对流,而且每次开窗对流的时间不能少于20分钟。另外,下午3点的时候同样要开窗对流,时间也不能少于20分钟。还有,中央空调机组每一周都要清洗过滤网,回风口得用紫外线灯车进行照射消毒,而这些工作是由物业工程部来负责的,并且物业工程部要在机组运行台账上面签字确认,以此表明已经完成了这些工作。
应急场所随时启用
位于主楼的102室,是特意腾出来用来作为临时隔离观察的区域,里面配备有折叠床,还有N95口罩,表示隔离衣以及额温枪。要是员工在工作的时候出现发热,或者干咳等症状,马上就会由部门负责人陪着去到隔离室,与此同时联系属地社卫中心。在2025年12月的时候,我们才刚演练过一例关于结膜炎的处置流程,从报告开始到转运完成仅仅只花了28分钟。
隔离室每日由专人予以物资效期检查,去年年末发觉两盒医用防护服过期,已全部进行更换并追究责任。门口公示牌写明社区卫生服务中心以及定点医院的联系电话,确保无论谁送人皆能拨打正确电话。
会议物资双线保障
50人以上的线下会议,原则上是不开,倘若确实有必须要召开的情况,那么就必须经由分管领导签字进行报备,并且要在会场座位处,使用红色胶带贴出间隔为1米的线,参会人员要隔位就座,同时全程佩戴口罩,2026年1月的年度总结会,我们当时就是这样做的,把120人的会议拆分成了三个分会场进行视频连线。
在负一楼的物资库房,当下库存着医用外科口罩18000只,还有额温枪43把,以及免洗洗手液120瓶。各科室于每周四下午去申领下周的用量,行政办依照人均5只口罩、1瓶洗手液的标准来发放。领用登记表必须写明白用途,绝对不能私自携带回家。
组织机制落实到人
防控工作小组,由身为单位一把手的人担任组长,各科室负责人作为直接责任人。在2026年的最新分工文件当中,每个楼层都明确设定了楼层防疫员,其职责为监督口罩佩戴情况、通风消毒以及异常情况报告。他们每周五会参加防控例会,反馈本周执行过程里的漏洞。
机制并非是挂在墙上的,我们构建了防疫工作的“红黑榜”,对保洁予以消毒漏签预警处置,一次黄牌警告,两次则会直接扣发当月绩效。在进入到 2026 年 1 月时,有两名员工因为瞒报行程而登上了黑榜,评优资格被全部取消。这套机制不仅仅是对人的约束,更是对人的那种保护。
在单位范畴之内,你是否承担着防疫具体执行方面的相关工作呢?在上面所罗列的这十几条内容当中,你认为究竟哪一条会在实际操作进程里最容易出现变形的情况呢?在评论区域展开交流,说一说你们所采取的做法,通过点赞的方式促使更多同行业的人士能够看到这份清单。



